My Projects
Explore my portfolio of AR/VR experiences, AI-powered applications, and web platforms
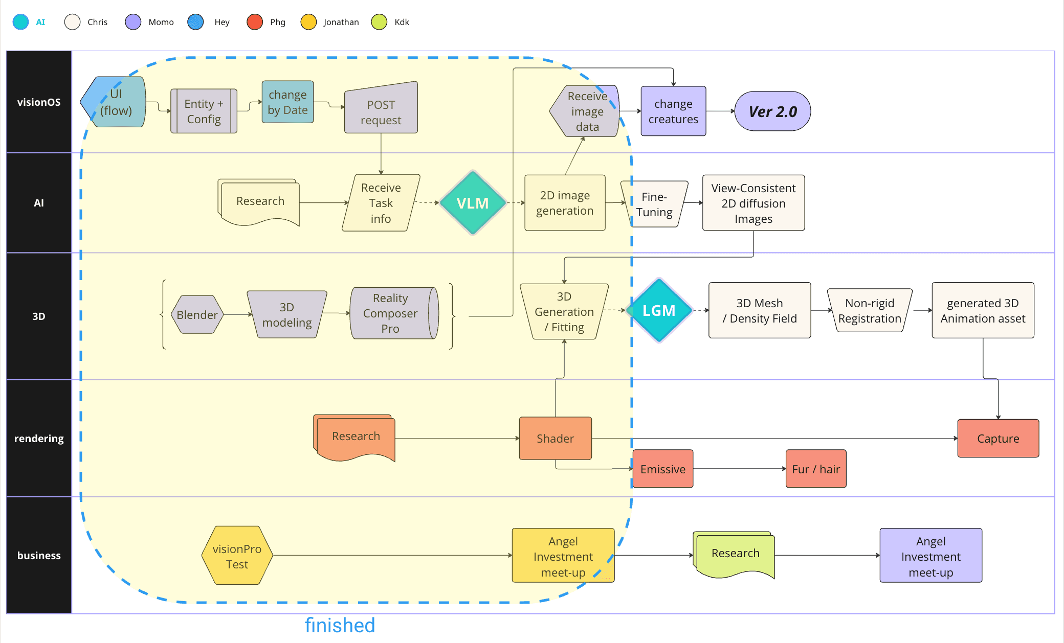
Birth2Death
ADHD Life Management with Gamification
iOS app helping ADHD users manage life through gamification and AI coaching
KisanAIAR
Dual-Platform AR & AI Agricultural Assistant
Mobile AR + Desktop game platform with AI-powered crop management for precision agriculture
Coufun AR App
Augmented Reality Social Platform
AR-powered social platform for creating and sharing immersive experiences

Vision Pro Mars Trainer
Immersive AR Training for NASA Space Apps Challenge
Interactive AR training simulator for Mars surface operations using Apple Vision Pro
VENCLFIT (Watch Your Neck)
AI-Powered Posture Tracking & Neck Health Management
Cervical spine health management service targeting 20-40 age group with real-time posture monitoring
Skin Burn AI Classification
Medical AI for Burn Severity Assessment
Deep learning model for automated burn severity classification
Niaverse Funding Platform
Decentralized Crowdfunding for Creative Projects
Web3-powered crowdfunding platform enabling transparent project funding with blockchain technology
UX Design & Brand Identity
Equity-Focused Design Philosophy with Google UX Certificate
Comprehensive UX design portfolio featuring brand identity, mobile UI/UX, and equity-focused design work
GetnShow
Interactive Story Platform with Real-time Collaboration
Platform for creating and sharing interactive web experiences